胖东来提倡结婚零彩礼1年后,于东来晒成绩单:100多对新人落实

发布日期:2025-11-30 00:37    点击次数:172

11月14日上午,胖东来创始人于东来在个人社交平台发文,总结提倡结婚零彩礼1年以来的成果。

于东来个人账号截图

于东来写道:弘扬良好的风俗文化、不要彩礼、不大办酒席、不让父母买房买车、让家人避免不必要的经济负担和精神压力!相处更加轻松亲密和睦!胖东来一年时间以来有一百多对结婚新人落实的越来越好!特别优秀的公司制定政策给予奖励!相信好的生活方式会让更多人们更加轻松美好的生活!

于东来个人账号截图

一年前的2024年11月20日,于东来在个人社交平台发文称:从明年起,为了推动美好生活、引导社会文明生活……胖东来人结婚不允许要彩礼或付彩礼!婚礼不能铺张浪费,婚礼酒席只能邀请亲朋酒席不能超过五桌!如果做不到的、公司从制度建设上制定将取消一切福利!未来的胖东来人是不允许靠父母买房买车!完全有能力靠自己主宰创造和享受美好人生。

随后,于东来的言论引发网友广泛讨论。

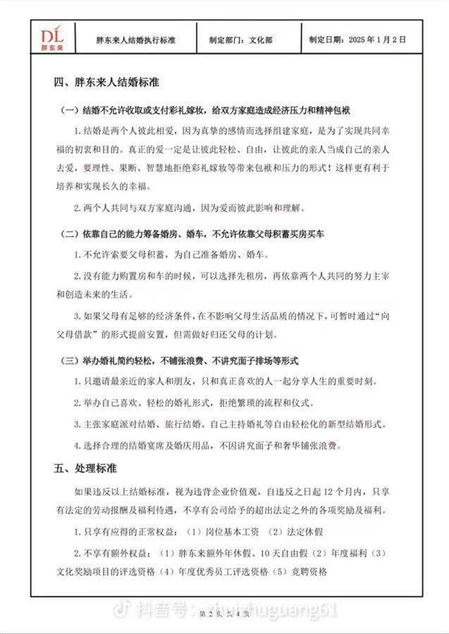
2025年1月3日,于东来在个人社交平台公布《胖东来人结婚执行标准》,对胖东来正式员工结婚时涉及彩礼、嫁妆、房车、酒席等事项的标准进行规定。

标准具体有三项。首先,结婚不允许收取或支付彩礼嫁妆,给双方家庭造成经济压力和精神包袱。

具体执行标准

其次,依靠自己的能力筹备婚房、婚车,不允许依靠父母积蓄买房买车。不允许索要父母积蓄,为自己准备婚房、婚车;没有能力购置房和车的时候,可以选择先租房,再依靠两个人共同的努力主宰和创造未来的生活;如果父母有足够的经济条件,在不影响父母生活品质的情况下,可暂时通过“向父母借款”的形式提前安置,但需做好归还父母的计划。

另外,举办婚礼简约轻松,不铺张浪费、不讲究面子排场等形式。包括:只邀请最亲近的家人和朋友,只和真正喜欢的人一起分享人生的重要时刻;举办自己喜欢、轻松的婚礼形式,拒绝繁琐的流程和仪式;主张家庭派对结婚、旅行结婚、自己主持婚礼等自由轻松化的新型结婚形式;选择合理的结婚宴席及婚庆用品,不因讲究面子和奢华铺张浪费。

公告还提到,如果违反以上结婚标准,视为违背企业价值观,自违反之日起12个月内,只享有法定的劳动报酬及福利待遇,不享有公司给予的超出法定之外的各项奖励及福利。其中,只享有应得的正常权益包括岗位基本工资和法定休假。

不享有额外权益包括:胖东来额外年休假、10天自由假、年度福利、文化奖励项目的评选资格、年度优秀员工评选资格、竞聘资格。

于东来(图片来源:个人账号)

据此前报道,2024年胖东来集团整体销售近170亿元、利润超8亿元、员工平均月收入九千多元。

2025年6月11日,胖东来创始人于东来在个人抖音账号宣布:“2025年胖东来净利润估计15亿元左右,8000多名员工税后平均月收入可达9000元,管理层和技术人员平均每人分配70万元。”

来源:于东来社交账号、极目新闻

举报/反馈